招聘配置
磨刀不误砍柴工
2007-10-31 15:51  浏览:422

  突发性招聘因为时间紧、任务重,所以招聘人员往往会对整个过程删繁就简。结果人是很快招来了,但很快又走了。于是HR又返回到招聘的起点,继续充当招聘“救火队员”。如是三番,最后时间没少用,招聘的效果却不理想。那么,在突发性招聘中,该怎样提高选聘的准确性呢?

  明星公司的牛总毫无表情地望了望窗外的景色。就在五分钟前,他刚结束了与公司副总文远的长时间谈话,双方终于同意文远以“个人原因”为由辞职。

  文远数月前受聘来公司担任副总。他具有无可挑剔的履历:毕业于一流院校、工作富有激情、具有正直的品格、对行业发展有着独特的前瞻性思维。文远与牛总在去年的行业会议上不期而遇,与牛总在公司发展的思路上一拍即合,两人都有相见恨晚的感觉,于是牛总迅速邀请文远加盟,似乎一切都很顺利。但现在文远离职的消息一旦发布,将会像他当时加盟明星公司一样,震惊业界……

  其实,当文远刚到公司开始工作时就已经露出了某些不适应的迹象:他总是关起门来工作,很少与其他中高层骨干互动;在公司的中高层会议上,他常以一种权威的姿态向他人发号施令,很少能听取下属的不同意见,即使是和自己的重要助理说起话来也不留情面。

  事实上,正是多位中高层骨干联名向牛总抱怨,才促使牛总下决心和文远进行刚才的谈话。而在谈话中,牛总也得知文远对目前的工作进展也很不满意,他自己也在怀疑是否选对了公司。最终双方友好地达成了分手协议。

  现在,牛总马上又得考虑如何迅速找到接替文远的人选。他同时也开始反省,为何当初大家都看好的文副总却如此迅速地失败了,如何才能避免这样重大的人事决策失误呢?

  高效选聘的第一步:成功者素描

  明确能力素质要求

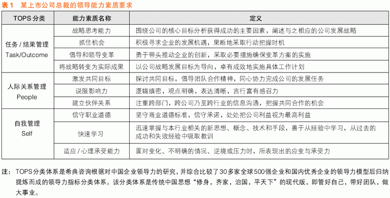
  正像打靶一样,目标越清晰,命中率就越高。企业无论是进行常规招聘,还是突发性招聘,要想选拔出优秀的候选人,首先必须研究目标岗位的主要职责以及相应的能力素质要求。对于中高层岗位,还需要对公司的战略、行业特征、内部组织架构、竞争情况等进行研究。需要了解:该职位的主要职责有哪些;主要工作关系(含外部客户、上级、下级、内部客户等)怎样;该工作需要哪些知识(K,Knowledge)、技巧(S,Skill)、能力(A,Ability)和其他品行素质(O,Others);哪些KSAO是必备条件,哪些是理想条件;优秀员工在KSAO上的表现是什么;绩差员工在KSAO上的表现是什么;以往在选人上的经验和教训有哪些;等等。一般来说,通过与直接上级访谈就可以获得该职位的基本信息。例如,专业人员通过与董事长及董事会主要成员的访谈,并结合同类企业的经验,描画出了某上市公司总裁职位的能力要求(见表1)。

  对于突发性招聘,如果企业自身没有员工能力素质模型,可以通过访谈少数关键人员,并结合同类企业岗位的通用能力素质模型,来构建自身相应岗位的能力素质模型。这样既可以节省时间,又能使招聘有的放矢,提高招聘的有效性。  

  关注企业文化适配度

  笔者曾访谈过数十家企业的老总,发现他们在选聘职业经理人时最常犯的失误就是求才心切,但“婚前”对候选人缺乏系统、全面的了解。一般而言,大多数高层职位候选人在业务能力或技术专长方面都是无可挑剔的。而无论是高层职位或者是其它职位的招聘,成功的人才选聘除要考察候选人的个人能力外,至少还需要考察候选人是否有意愿来做这个工作、其个性或风格是否适合做这个工作、能否融入工作团队和公司文化等等。华为的副总裁徐立新认为,“员工如果不认同公司的企业文化,那么他可能会成长为一个对公司具有杀伤力的人。”不幸的是在突发性招聘中企业最容易忽视这个问题。

  面试中善于正确提问

  根据美国人力资源管理协会的一项调查,99%以上的企业都会用面试来了解和评估候选人,而63%的企业都是在与候选人见面的头5分钟内就已做出招聘决策了!更多的企业面试时因为缺乏提问技巧,而无法获得有关候选人的有用信息。笔者最近有机会旁观了某民营企业老总亲自面试一位事业部总经理候选人的过程,该老总向候选人提了2个问题:这个事业部是新近设立的,市场竞争压力特别大,并需要经常出差,你觉得自己能适应这种高压力的工作吗?这个职位需要拓展市场、与外界经常打交道,还要与公司内其它部门合作,你觉得自己的个性适合吗?可以想象这样的提问是很难问出任何实质性内容的,应聘者一定会毫不犹豫地说应对压力没有问题,自己的个性很适合等等来迎合企业方的要求,而这不一定是他们的真实情况。

发表评论
0评