团队建设是当前炙手可热的话题,相关的培训有如过江之鲫,相关的试验也喧嚣红火。然而绝大多数的谈论不过是空谈,绝大多数的“实效”终究也不过是无效。
起初的愿望与最终的失望之间的落差犹如鸿沟,原因是什么?
团队需要差异化管理!
一、团队差异化管理的三大景框
很简单,没有任何一个团队是相同的,这种景框的差异性自然需要差异化管理的管理策略。
归纳起来,团队有三种差异性景框:
1、并非每个团队的形成原因都是相同的
很多人都知道职能制的组织体制未来将被团队制的组织体制所取代,这就是当前“团队”大行其道的根源所在。然而并非每个团队的形成原因都是相同的,不同的形成原因常常要求不同的管理策略。
有五种典型的团队形成诱因:

2、并非每个团队的建立目的都一样
无疑,企业团队建设是为了更好地解决问题或者解决以前解决不了的问题,然而不同的问题解决目标要求不同的团队管理策略。
有三种基本的团队建立目的:

3、并非每个团队都是一种形态
的确,每个团队都拥有一些相同的特征,如下表:

然而团队还是有不同的形态的,不同类型的团队要求不同的管理策略。

二、战略性的团队差异化管理
应该说团队差异化管理首先应该体现在战略上,这种战略性是通过透视团队发展的不同阶段的不同特性,从而给出差异化的管理策略。
1、团队发展有五大典型阶段
和产品有生命周期一样,团队也有自己的组织寿命周期,每个团队总会经过形成期、激荡期、规范期、执行期和解散期这五个典型阶段。

2、每个阶段需要不同的管理策略
这五个团队发展阶段具有不同的团队心态和行为特征,所以需要不同的管理策略。

三、战术性的团队差异化管理
除了战略性的团队差异化管理之外,很多时候也需要战术性的团队差异化管理策略。
1、选择不同的团队技能结构
有些团队应当侧重于管理技能,有些团队应当侧重于专业技能,前者如跨职能团队,后者如研发团队。
管理技能的团队应着眼于以下能力的建立:

专业技能的团队应做好相关的专业组合:

2、选择不同的团队组织结构
也可以因应选择不同的团队组织结构,使之更适应团队协调运作。

3、制订不同导向的团队规范
不同导向的规范会使团队更富效率,同时减少不必要的冲突。
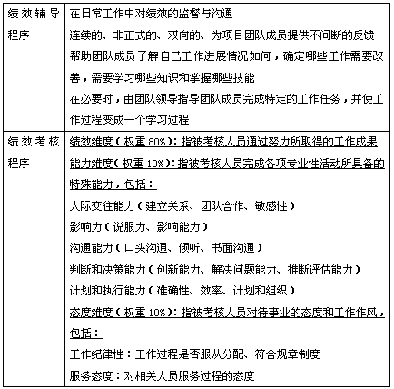
4、制订不同的绩效程序
有两种绩效程序可以选择:绩效辅导程序和绩效管理程序。绩效辅导强调事中柔性,绩效考核强调事后刚性。

5、倡导不同类型的团队文化
由于团队的非构架性,文化成为不可或缺之物。有三种类型的团队文化可以选择:

6、倡导不同的团队发展模式
没有学习与成长,团队绝不可能持久。然而团队特性不同,需要不同的学习模式侧重。

没有差异化管理就绝不会有真正实效的团队管理,而这正是今天很多轰轰烈烈的“团队建设”最终风光不再的症结所在。请注意差异,因为那是团队的生命力!
(原文载于销售管理杂志)
刘威(knewway),EMBA,品牌战略管理的倡导者,资深战略规划与品牌营销顾问,现为整合策略咨询机构首席咨询总监,为多家知名企业提供过突破性战略、低成本营销、超增长品牌等方面的策略规划和实施辅导咨询服务,欢迎与作者探讨您的观点和看法,联系电话:13611805267,电子邮件:knewway@sohu.com