公司职位价值的评估对建立合理的薪酬结构具有重要的意义。职位是公司组织结构的细胞,公司依据一定的战略而设立部门机构,意味着公司战略的执行职能按照一定的逻辑关系向下分解,最后落实到各个职位上。在职位的环节,组织的目标与实现目标的能动主体——人——实现了最终的结合。从这个意义上说,职位的职能实现是组织战略实现的重要基础。
将最适合的人配置到最合适的职位,是企业人力资源管理的最重要目标。即使认为绩效管理是人力资源管理的中心,但谁也无法否认的是,没有能力素质与职位价值的匹配,绩效管理也将成为无本之木。尤其在我国,现代企业制度尚在形成阶段,企业管理流程的优化以及基于战略的组织结构设计更居于重要地位,科学的职位设计和职位评估正是这种优化的重要结果。
职位评估的基本目标是确定在一个公司的组织体系中各职位的相对价值,它将为建立职务薪酬体系提供一个基本的依据。按3p薪酬体系的要求,职位薪酬是基础薪酬,合理的职位薪酬应体现不同职位的价值,即不同职位对企业战略实现的贡献度。职位评估事实上就是评价职位对战略实现的贡献度。
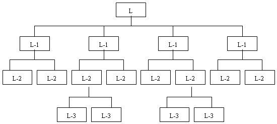
一般来说,职级是影响职位价值的最重要因素,总经理职位的贡献度当然比部门经理大得多,这是不容置疑的。但是相同层级职位的重要程度或贡献度的确定就颇为复杂,而且在不同层级职位间贡献度的差别有多大也是颇费思量的问题。这一切使职位评估变得重要。
如果不进行职位评估,各职位的等级关系可能如下图所示:

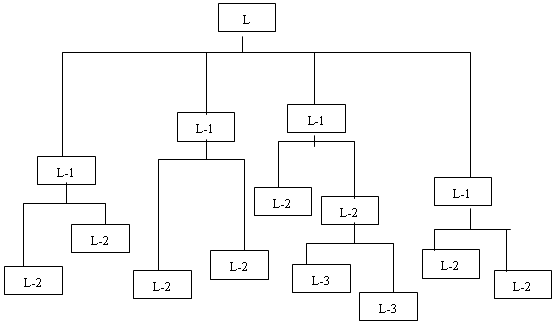
在这里处在某一层级上的职位价值被看作是相同的,但这显然不符合实际。譬如在一个技术型的企业里,技术经理职位要比其他经理职位的价值高。相应地,技术经理的薪酬也应更高一些。在经过评估以后,等级关系可能如下图:

国外企业经过长期积累,形成了一些职位评估的方法,如分类法、排序法和因素评分法等等,这些方法经过完善而为管理咨询机构采用。
排序法是比较传统的方法,它首先列出企业内的所有职位,然后按照类似高矮个站队排序的方式,对这些职位做重要性比较,最后排列出各职位的相对位置。这种方法的好处是操作简单,容易实行,耗用的时间和资源较少。但这种方法的弊端也很明显,就是过于主观,不精确,缺少说服力,并且,它只能得出职位高低顺序,却难以判断两个相邻职位之间实际差距的大小。
目前应用最为广泛职位评估方法是因素评分法,又称要素计点法、点值法等,它是以职位的工作内容为基础,按对任职人员的素质要求或工作复杂度细分为若干因素,然后将这些因素在每个职位上量化或等级化,最后综合转化为分值,从而根据分值确定职位价值。世界最著名的人力资源顾问公司如HAY、Watson Wyatt等,都是采用此类方法。在美国,有60%~70%的公司采用此法进行职位评估。 这种方法比较精确,同时也比较客观,但操作起来颇为复杂,往往需要专业性的咨询公司协助完成。
企业进行职位评估,首先面临的就是如何选择有效而适用的方法。在此问题上有一个并不正确的观点,就是越复杂的评估体系就越科学。事实上任何复杂的东西都有一个共同的缺陷,就是难于依据企业的情况进行个性化的调整,所以企业要根据自身的情况、目的适当选择和调整。如下因素最值得考虑:
第一是企业的规模。一般说组织结构相对复杂的大型企业应使用考虑因素全面的因素评分法,而规模较小的企业则应考虑使用相对简单的评估方法。
第二是职位评估的主要目的。企业为制定合理的薪酬进行职位评估,可能有不同的侧重点,有时是出于内部公平性的考虑,有时主要是出于外部竞争性的考虑。许多人力资源咨询机构的评估体系都包含了公司规模等重要因素,把一个企业内部的职位放在整个行业的职位体系中进行定位,所以从外部竞争性的考虑更具有价值。很显然一个年销售额达100亿的公司和销售额只有1000万的公司的市场总监是不可能具有相当的价值的。企业必须将内部职位与市场相应的水平进行比较,才能建立具有竞争性的职位薪酬。但是一个企业各个职位在标准职位体系中的位置差别是否就体现了在公司内部的相对价值,就值得探讨。所以企业出于内部公平性的目的进行职位评估,就应把体现公司规模差别等方面的因素予以剔除,而更侧重于内部比较的因素。
第三是企业战略。公司战略不同不仅影响组织结构,而且直接影响各部门和职位在企业发展中的定位。在同一个行业中,企业在市场中的不同位置决定了它们具有不同的经营目标和经营战略。譬如处在领先者位置上的企业需要有更强的创新能力,而追随者位置上的企业则更需要超强的市场运作能力。战略的不同,组织内的不同部门和职位对战略的贡献度就不同,因此职位评估的因素设计就必须体现这种战略的差别。