背景
华凯(化名)工程装备集团成立于上世纪80年代初,隶属于国务院行业管理部。成立之后的10年中,华凯得益于国内工业的快速发展和对工程建设需求的急剧膨胀,连续承接了国内不同行业大中型建设项目,迅速成长为业界的重量级企业。经过20多年的发展,华凯集团已成为国内工程设备供应商中的领先公司。
随着中国加入WTO,工装行业逐步开放,华凯集团在市场上已面临来自国内民营企业和国外跨国公司竞争的双重挑战,华凯集团目前的市场垄断地位逐步受到冲击,“公关”项目来源减少,行业领头羊地位受到严重威胁。华凯集团高层领导意识到,要想在未来日益激烈的竞争中继续保持优势,就必须尽快强化内部管理,培养和储备优秀人才。集团领导决定聘请专业咨询公司对公司现状进行诊断并帮助他们解决上述问题。
诊断
华凯集团管理层首先提出,集团现有的考核和薪酬激励办法已经越来越不适应人才竞争的要求。项目顾问为此针对华凯集团人力资源管理和人力资源战略,首先进行管理诊断。
项目顾问在工作一周后了解到,公司高层此前提出的华凯集团的远景目标是:成为中国的DKK(世界知名的工装设备供应商)。项目顾问通过对行业市场现状、竞争态势和发展趋势和进行调查、分析和研究,并对华凯的优劣势进行深入的分析后,提出:华凯目前与世界领先公司相比,还有很大的差距,华凯的战略目标与企业现实严重脱节,由此而制定的公司管理包括人力资源管理战略和制度存在重大偏差。
因此项目顾问认为,人力资源的诊断不能孤立地进行,需要帮助企业梳理战略思路,并应重新制定对华凯集团未来3-5年的工作有切实指导意义的远景目标,在此基础上制定人力资源管理体系的方案。项目顾问没有按人力资源咨询项目的一般程序来进行项目操作,而是在管理诊断部分加强了战略诊断的内容。管理诊断的流程框架参见图1。

一般而言,公司战略决定年度经营计划和资源计划,计划是考核的基础。华凯集团的经营计划主要是来自各项目部,集团公司层面只是进行简单汇总,公司缺乏通盘协调和对资源的合理调配,造成资源分散和浪费,使得公司在参与大项目特别是国际项目竞标时缺乏竞争力。随着公司规模的扩大和市场竞争的加剧,这方面的缺陷表现俞发明显。集团一直想改变这种现状,但推行效果一直不理想。项目顾问认为,问题的根源在于华凯集团战略定位有错误,导致战略步骤不明确。
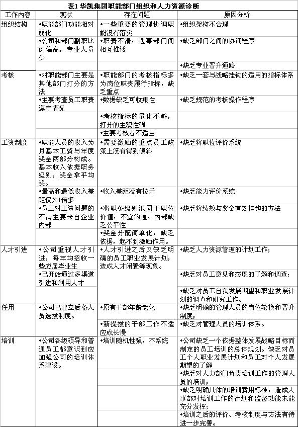
战略和计划的不明确,直接影响了业绩考核和薪酬激励办法,咨询顾问通过调查、分析,结合行业特点,提出诊断意见。下面以职能部门为例,见表1。

方案
项目顾问经过认真调研和深入研讨提出了解决思路,见图2。

解决方案的思路是从诊断到激励的若干步骤。项目专家向华凯集团领导指出这些步骤是一个整体,不能分割考虑其中一个部分。具体建议举例如下:
一、 公司战略定位
项目顾问向客户提出,华凯集团的战略目标设定为在5年内成为国内同业首选供应商和亚洲地区的重要供应商,并为华凯选择国际标杆企业,将华凯集团与同业标杆企业的做全面的比较分析,为其得出实现战略成功的关键因素和主要战略举措。
战略思路确定后,项目顾问建议集团设立发展规划等职能机构,统筹负责公司战略规划,年度经营计划和日常经营管理的协调工作,加强公司的竞争力,这与华凯集团的想法不谋而合。在得到华凯集团的大力支持的情况下,项目组对华凯集团的组织结构进行了重大调整,为华凯集团的管理职能和功能进行了充实和完善。调整后的组织机构如图3。

华凯集团的员工发展一直存在“管本位”想象,集团员工”万众一心”挤向通往 “职业经理层”这一独木桥, 这导致了员工发展通路的堵塞,同时形成集团许多部门的“一仆多主”现象。项目顾问在华凯集团为员工设计了专业技术, 专业功能管理和行政管理三条职业发展通路,并构架职业生涯发展计划框架;同时,项目顾问为员工的成长设置了内部和外部两个出口,内部出口的建立和拓展,更多地取决于集团的业务扩张,“水塘大了,各种鱼都有存在和成长的空间”,而对不同通路上的各种层级,项目顾问帮助华凯集团制订了任职资格和能力要求;在未来的人力资源部新增人力资源市场研究和分析的职能,当员工在集团内部发展遇到瓶颈时,人力资源部门协助员工寻求市场通路,为华凯集团人才的市场化奠定了基础。
同时,项目顾问根据华凯集团现状、人才市场供应状况和标杆企业岗位设置情况,对各机构和部门岗位和编制进行了调整和确定。项目顾问首先滤清华凯集团职能和业务部门的工作内容,并确定工作流程在各部门的节点和接口的位置,划分工作内容重点和节点的部门归属,在确定工作性质对人的能力要求和工作量的基础上,判断任职资格和人力配备。
二、建立公司的业绩指标体系
在理清了集团战略和确立了集团组织架构的基础上,项目顾问将集团战略分解,化成行动步骤,再将行动步骤转化成考核指标。
为了克服过去专注短期指标、忽视可持续发展的倾向,引导公司和员工关注企业的长期成长,项目顾问引入了平衡计分卡作为公司的考核指标,指标共分四类:财务指标、市场指标、管理指标和战略指标。项目顾问参照公司历史业绩、公司战略及行业标杆企业的情况,为华凯集团制订了具体指标的考核标准。平衡记分卡见图4。

在制定KPI指标体系时,项目顾问考虑到原有职能部门考核中存在的问题,采用关键业绩指标(KPI)分别对部门和个人进行考核,改变以往指标设置不分主次的情况。
首先确定长期目标。如人力资源部的长期目标,一是通过提高人力资源管理能力获得更好的人才及财务回报,二是建立一支优秀的员工团队。根据长期指标设置年度指标。部门指标分解到个人,每人只设2-3项关键的业绩考核指标,和1-2项能力指标,如业务拓展部主管的指标有:本年度新客户数和新客户营收贡献(业绩指标);潜在客户数(能力指标)。这样,就节省了考核成本,也更有效地进行了考核。
职能部门考核指标的量化一直困绕着华凯集团,项目顾问为华凯集团引入了一套科学的量化指标,如人力资源培训主管的培训工作,可设置参加培训人员的比例,及对培训的满意度调查等指标。另外在考核业绩的同时,也设置一两个能力发展指标,提高职能人员的素质。
三、具体经营目标设定
长期以来,华凯集团对于究竟由谁考核职能部门一直没有定论,项目顾问建立直线考核制,而不是目前热炒的“360度考核”,既由直接上级负责下级的业绩考核,上下级签订目标任务书,并确定工作计划。其他各个部门打分作为内部客户指标和行为指标的数据来源,但权重不高于25%,这样做是为了使内部各部门间的衔接更为流畅,同时保证各部门一致对外。
四、评估沟通程序
项目顾问缩短职能部门的考核周期,以便及时发现问题,及时沟通,同时起到及时激励的作用。考核周期由每年进行一次,改为每个季度沟通一次。
以往人力资源部在考核中的角色很尴尬,常与直线经理产生对立。项目顾问将人力资源部在考核中的角色定位为提供工具、培训、组织、协调。主要工作应该是培训各级领导,让他们掌握带队伍的能力,使双方对立走向协作。
五、薪酬激励的确定
1、基本工资。
以往的基本工资依据职务级别,这就不能解释财务部经理和总务部门经理待遇相同,但素质要求不同的问题。项目顾问使用国际通行的要素计点法,对公司所有职位进行了背对背职位评价,依据职位评价结果确定各职位的相对价值和薪等。解决了基本工资的依据问题。
2、绩效奖金。
每个员工都有记分卡,考核结果转化成考核得分等级,与奖金对应。根据员工级别的高中低,工资结构各有不同,级别越高,奖金占总工资比重越高——这有利于调动中高层员工的积极性。
华凯集团已全面开始实施项目顾问制定的考核和激励方案。我们期待华凯集团在管理上能有一个全面提升。
(本文已发表在《销售与市场》2004年4月下半月刊。内容为新华信管理咨询版权所有,任何转载、发表须先得到许可。联系方式:010-58671818-291/376 。)