一只有目的的“无头苍蝇”
上周星期四,总裁助理决定让我先去北京的销售公司实地学习和调研。临走时,他把我叫到上司的办公室,语重心长的对我说:“石头,我希望你这次下去后能带回来一份系统的、有针对性的、可实施的、建设性的方案。”
我点了点头,辞行后转身欲走,上司在背后大声地提醒我:“小石,注意自己的角色认知和定位啊,该说的要说,不该说的不能说,有所为,也有所不为,销售的那帮人都是鬼精鬼精的。”
到了销售公司后,为了尽快地与北京公司的员工建立关系,我积极地参加各种会议、培训,也主动承担销司人力资源部的一部分工作,同时私下也找了一些员工做非正式的访谈。不过,一番辛苦下来所得甚微啊,获取的信息对于我明确自己的工作思路、制定自己的工作目标与计划帮助都不大;再加上刚到销售公司,前期对公司营销业务不熟悉、对销售公司的人和事也不了解,所以每天下来对自己的工作收获也自然不太满意。
我的这份报告该怎么写呢?目的是为了什么?角度站在哪里?目标如何设定?策略与计划如何拟定?效果如何评估?我感觉自己陷入了一片信息的汪洋大海。
华信惠悦的WorkChina?员工意见调查表
本周二晚上10点,我想一个人静下心来,拟一份营销代表的访谈提纲。去了解他们目前对工作的困惑、对公司所提供的资源和支持的需要、对上司与团队的期望、对薪酬与培训的需要。于是我随手翻出了华信惠悦的WorkChina?员工意见调查表。
这是一份基于服务-利润链价值理论的员工意见调查工具。华信惠悦认为:员工满意度会驱动员工的忠诚度,员工的忠诚度会带来客户的满意度,继而提升客户的忠诚度,从而带来企业营业收入的扩大以及利润的增加;华信惠悦认为:只有高忠诚度的员工才可能在公司困难的时候与其共度难关,并且以在公司工作为荣,甚至会推荐他人来加入。根据华信惠悦2004年WorkUSA?美国员工调查结果,员工忠诚度高的公司,其投资报酬率达到26%,低忠诚度的仅有4%。因此我们发现,员工内部忠诚度的高低可转换成公司的外部顾客满意度,并为公司带来实际的收益;高满意度虽然可以驱动员工忠诚度,但并不等同于高忠诚度,那些愿意留在公司的员工有时并不是为了高薪酬,而愿意为高薪酬留下的员工,也极有可能会因为其它公司开出更高的薪酬而离开。对于WorkChina 的调查研究,薪酬和培训只能称做是“保健因素”,是企业保持竞争优势的最基本要素,而谈到真正提高员工的忠诚度,下述五点因素是非常重要的:

其中,华信惠悦对“团队合作”在量表中做出了这样的解释:“在中国,团队合作经常会被理解为“我们在一起相处得很好”之类的意思。中国的雇主们多半仅通过一些社交活动和拓展培训来进行团队建设。在对于如何加强自身团队与其它团队的合作方面,仍有待加强。本次调查中,表现较佳的企业在团队合作方面不仅是让员工们相处好,并且公司对每个部门都设定了明确的责任和角色,且让每个部门彼此间获取信息的渠道畅通。这样除了使每个团队能获致成功,最终也造就了员工个人的成功。因此平均起来,表现佳的企业在“您对于公司在信息与意见交流的促进上,给予什么样的评价”,得到员工47%的肯定,其它企业仅得到33%。”
在读到这段文字时,我突然茅塞顿开,之前的工作思路死结突然打开,原来我一直没有弄清楚自己此行的角色认知及定位。
HR经理人的六维角色认知和定位
首先,角色认知:作为一个集团人力资源管理者,我下来是帮助销司的人力资源管理部门及管理者一起发现问题、分析问题并且制定改善问题的方案。所以,如果我此行要想能够做出一些真正的而非形式上的、可行的具有指导与建设意见的事情,就必须得出一个正确的角色定位。
其次,角色定位:我不仅需要站在销司人力资源管理经理的角度来看待工作;还必须站在整个销司人力资源管理部门的角度来看待工作。
到什么山唱什么歌,我总算弄明白了这次来销司的学习的角色定位。可是销售公司的人力资源管理者以及这个部门在这个北京公司到底又必须承担并扮演什么样的角色呢?
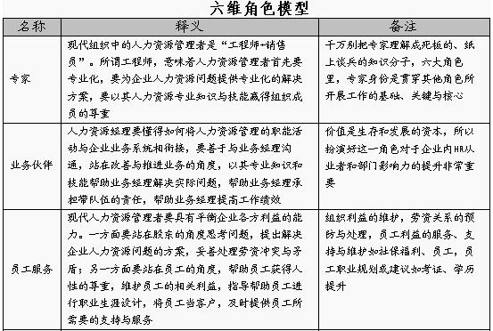
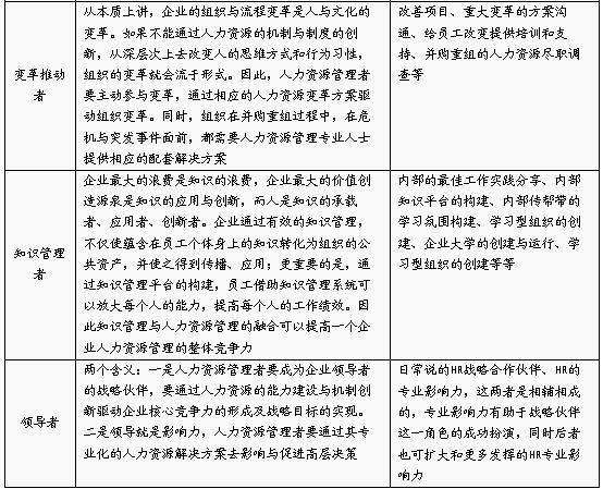
华夏基石的荆小娟通过研究总结出人力资源管理者的六维角色模型:即现代人力资源管理者在组织中应当扮演的六种角色,就是专家角色、业务伙伴角色、员工服务者角色、变革推动者角色、知识管理者角色、领导者角色。

销司人力资源管理者及部门目前的处境
2008年12月,鉴于集团销售业绩的持续增长,总部决定开始在一些销售规模过亿的一线销售分公司设置专业的人力资源管理部门(销售未过亿的公司设置行政人事管理部门)编制为3人,岗位设置分别为人力主管、人事管理员、培训文化员。人力资源主管也是2008年11月入职,当时职位为人事行政代主管,2008年12月转为人力资源部代主管,同时新招一名人事管理员并于2009年7月辞职,辞职的原因是因为没有和公司销售支持的岗位(即销售内勤,该岗位成员人数较多,是各区域分公司营销团队和销司人力资源部门联系的主要窗口)搞好关系,过于坚持原则,灵活性不够。2009年7月20日,北方事业部人力资源部调原招聘专员顶替离职的人事管理员岗位。
目前北京销售公司设有人力资源部、运营部、财务部、市场推广部、外事部以及11个销售分公司。相比较其他部门,人力资源部成立的时间最晚,部门负责人入职时间最短。其中,11个销售分公司的负责人平均在司年龄9年以上,资历最浅的为5年,资历最长的为11年多;营销代表的平均司龄都有3年左右。
整个北京销司员工绝大部分来自省内,内部亲属、朋友、老乡、同学关系较多。表现在近期的营销代表招聘上:省外人员入职人数很少,多数人员为内荐。
公司销售的模式就是营销代表的网点与费用的承包制可能产生营销代表的单打独斗局面;如果所操作的网点连续2-3各月出现了业绩下滑或者不达标,则可能面临网点被替换的结果。如果所负责网点的品种丢失,则面临被罚款,再加上营销代表工作时间的特殊性和住宿的不集中,很容易造成问题出现后没有得到及时的沟通指导,从而形成了“秋后算账”的局面。这种业绩压力也造成了营销代表工作中遭遇挫折后只能够找到相关的亲友进行倾诉。以上种种情况造成了人力资源部和营销代表接触的时间较少,人力资源管理工作开展符合营销代表的需求针对性不强,短期内很难人力资源管理工作很难得到业务员的认可。
销售内勤的岗位目前新人较多,且均为刚毕业的湖南籍应届本科生,他们的工作、生活比较枯燥,职业发展通道比较单一,工作2-3年后既不可能转做管理岗位,也不可能转做业务,所以当务之急打通他们的职业发展通道是很有必要,而在打通之前就必须提供一系列职业规划课程。不过值得一提的是销售内勤的年薪人均在3-4万,高的可达5万以上,并且包吃包住。
目前销司人力资源部工作的主要职责是人才培养(目标岗位一般是业务员)、员工活动组织(一般每月组织一次大型的活动)、职能计划考核数据的收集预分析、以及充当事业部人力资源部门各模块工作的二传手(如考勤、人事异动、北京部分社保、干部管理、投稿与福利统计发放)。其中营销代表的培养为销司人力资源部的重点工作,主要开展内容如下:

销司人力资源管理者角色诊断
从上述销司现阶段人力资源管理工作开展的现状和处境来看,加上销司人力资源团队成员的专家角色的程度,尚不能成为真正的人力资源管理工作的“工程师和销售员”,加上集团和事业部的人力资源各模块只是初建雏形,所以销司人力资源管理者很难真正实现六维角色的转变。
解决销司人力资源管理部门角色错位需要一个长期的过程,具体工作策略如下:
一、收编销售内勤岗位人员。因为销售内勤人员目前招聘的人员素质较高,且最贴近业务一线,并且很容易遭遇职业发展瓶颈。如果收编不仅能够将人力资源管理工作“一竿子”插到销售的最前线,并且能够解决内勤人员的职业发展瓶颈,从真正意义上影响销售公司管理干部特别是销售总经理和分公司总经理的管理观念与习惯。不过值得注意的是,将销售内勤转成人力资源岗位或者把人力资源管理岗位转成销售内勤岗位都需要增加非财务人员的财务管理知识、公司销售运营制度、EXCEL的训练,否则很难符合销售内勤工作岗位的需要。
二、苦练内功,加大人力资源管理知识技能的培训、强化人力资源管理人员的人际理解力、关系建立、影响力、沟通访谈技巧等关键胜任素质行为标准。唯有此才能真正周旋于销售管理团队,奠定自己的专家角色。
三、强化业务伙伴的角色。根据华信惠悦的WorkChina?员工意见调查表这一工具的指导原则,我们可以从以下五个维度去树立业务伙伴这一角色:
以上只是本人初步来到北京销售公司开展学习调查的简单感想,我想销司人力资源管理水平的真正提升,还必须有赖于集团层面对目前在岗的销售管理干部的能力提升,单方面强调人力资源管理者及部门的强大,也不能从根本上解决公司目前的一些管理问题。销售的干部天生有一种对正式的培训的抵触情绪,所以集团层面应该多组织一些跨地域的销总、分总成功与失败经验的沟通分享,集团人力资源部在这种沟通的过程中扮演经验的总结和推广的角色,将那些成功的经验推广复制到其他的区域销售管理干部的队伍中去,集团层面如果能够打造一个销售管理干部成功管理行为的赛马平台,那么这种方式对于提升销售管理干部的整体素质将会是一种很有效的方式。