无论再多、再新的人才评估技术多么快地涌现,面试还是实践中最常用的方法,但其效果却因人、因方法不同有着很大的差异。如何提高面试的信度和效度,是摆在理论者和实践者面前非常迫切的现实问题。其中,选用有效的面试类型是非常重要的途径之一。
面试类型的划分方法很多。其中有两种划分方法值得特别重视。一种是根据所提问题目所要求的反应类型来确定的,另一种是根据提问问题的参照系统来划分的。
我们先来分析第一种划分面试类型的方法。根据题目反应类型,面试可以划分为如下四种类型:行为型、智能型、意愿型和情景型。
行为型。通过挖掘候选人过去实际经历过的事件,来考察候选人处理问题的典型方式的面试题目,就是行为型题目。如:请谈谈你曾经说服大家接受你的一个建议的经历。有人将以这种题型为主的面试称为行为描述面试(behavior description interview),最初是由Tom Janz提出来的。行为型题目用过去实际发生的行为来预测未来的行为,其准确性较高,但要求面试主持人有很强的追问能力和行为分析能力。行为型面试要求候选人回答出所经历事件的全貌,包括背景、任务目标、具体措施和结果。
智能型。通过分析候选人对某个问题的分析判断,来考察候选人的知识面和分析能力的面试题目,就是智能型题目。如:有人说“水至清则无鱼”,请谈谈这句话对做好管理者的意义。智能型题目对于考察候选人的思维反应速度和灵活性、系统性以及知识面,都会有比较明显的效果。但是,如果候选人恰好对所提问题日常有研究或者恰好准备到了这个题目,则会大大影响面试的准确性。换句话说,只有足够多的这类题目才能够做到全面考察。
意愿型。通过了解候选人对某些事情的个人态度,来考察候选人的个人偏好或者工作动力的面试题目,就是意愿型题目。如:请谈谈你对比较烦琐性的工作是如何看待的?如果候选人足够诚实、坦率,他/她是能够提供一些有效的信息的。但是,这种假设往往不成立。候选人为了获得职位,会自觉、不自觉地或多或少地掩饰自己的真实反应。尽管这样做,也许对其将来的工作不利,也很可能会出现这种行为。
情景型。通过观察候选人对在一个假设的情景中的问题回答,来判断其行为模式或者实践经验的面试题目,就是情景型题目。如:假如你的部属对考核成绩不满意,并将这个意见反馈到了总经理那里,你如何应对此事?和行为型题目一样,情景型题目可以考察的能力素质面比较广泛,能够有效地判断候选人的综合素质。但是,候选人在假设情景中的行为反应,不一定意味着其在实践中也会这么做。情景型问题的评分标准可以根据绩优者的实际工作中的行为事先确定。如对上题的回答,可以参照以下标准:
1(低)不理会,该干什么干什么。
3(中)向部属征询意见,了解真正的原因,并请部属有问题找自己商量。
5(高)回顾自己对部属的评价,如无误,则与部属再进行一次深入沟通。如仍不接受,则向总经理解释实情。
现在我们来分析第二种面试类型的划分方法。根据面试题目的参照系统,可以将面试划分为基于履历和基于胜任力两种面试类型。
在基于履历的面试过程中,主持人手拿候选人简历,从学习到工作,从一个学校到另一个学校,从一个工作到另一个工作,按照时间顺序,依次了解候选人的经历。以履历为基础的面试,可以提问不同类型的面试题目,但主要是围绕候选人在实际经历中,特别是实际经历中的工作成就开展面试的。下表是基于履历的面试题目样例。

在基于胜任力的面试过程中,主持人按照胜任力特征,逐个提问相应的面试题目,比方说,每个胜任力特征提问两个面试题目,直到所有胜任力特征都考察完毕为止。
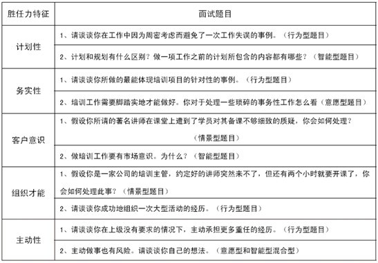
当然,两种面试类型和前述四种面试类型并不矛盾。无论是基于履历,还是基于胜任力特征,都有可能使用到前述四种面试题目类型,只不过是提问的模式不同而已。下表是基于胜任力的提问模式的一个样例:
基于胜任力的面试样例
招聘职位名称:培训主管

那么,针对以上这些面试类型,如何对其进行有效的组合,按照什么样的顺序提问,才能更加有效地发挥出面试对于评价一个人是否适岗的功效来呢?
首先,对于行为型、智能型、意愿型和情境型四种面试题型所占的比例应该有一个合理的安排。这种安排受到题型有效性和面试时间有限性两个因素的共同制约。如果面试时间足够长,也许就没有这个问题了。但是,在实践工作中,面试的时间往往在一个小时左右。这就意味着每种面试类型的数量不能太多,并且只能以一到两种为主。根据本人的实践经验,四种题型的比例关系可以参照下图:

行为型试题目是面试的主体,其次是情景型题目,而意愿型和智能型只占很少的比例。更有人主张干脆不使用后两种题型。在企业招聘过程中,行为型题目更受青睐。在公务员选聘中,情景型和智能型题目占比更大。有人认为,对于没有相关经验的人来说,无法找到真实的经历,因此,行为面试是不适合的。其实不然。对于无相关经验的人,同样可以设计出能够考察出岗位所需要的胜任力特征来。如对于无销售经验的人来说,可以通过问“请讲述你说服他人接受你的一个观点”类似的题目考察其说服能力。

其次,基于胜任力和基于履历的面试要非常自然地结合起来。不能只采用一种方式,最好是将行为型题目穿插到履历的分析中来。实在不能穿插的问题,可以在履历分析结束后补问。如果僵化地按照胜任力去问问题,一是不够灵活,二来让候选人很明显地察觉到你提问的用意。
面试类型及其组合方式
2011-05-26 20:04 浏览:309