
1 时势造英雄
早在 20 世纪 80 年代末期,戴维•尤里奇就已经活跃在学术和咨询界,是 GE 群策群力专家团队的核心成员。但真正使其脱颖而出成为 HR 领域顶级大师的,却是担任《哈佛商业评论》总编托马斯•斯图沃特的那篇“炸掉你的人力资源部”的文章。
斯图沃特的文章一石激起千层浪,争论异常激烈、一片混乱。关键时刻,尤里奇站了出来。
尤里奇通过重新界定问题,巧妙地避免了陷入争论的旋涡当中。他指出,是否废除人力资源部这样的问题是个坏问题:如果有价值,当然就不废除;如果没有价值,当然应该废除。
同时,他抛出了一个更有现实价值的问题:人力资源部到底该如何创造价值?
由此,他提出了成就其大师地位的第一个观点:人力资源部门不应该再关注活动本身;人力资源部不应该关注做了什么,而应该关注产出是什么。
在此基础上,尤里奇发展出 HR 角色与贡献四象限模型,被几乎所有优秀企业采用,对人力资源实践产生了深远的影响。尤里奇后来位居《财富》杂志 2001 年度管理大师之首,因为人们津津乐道尤里奇的四象限模型。
2 一道选择题
在美国密歇根大学的 MBA 课堂上,尤里奇最喜欢抛给学生一道选择题:谁应该为公司里的人力资源活动负责?
A.各部门管理者
B.人力资源人士
C.各部门管理者和人力资源人士合作
D.咨询专家
E.没有人,自生自灭
大部分的学生都会选 C。尤里奇会告诉他们,C 是错误的,正确的答案是 A。
他告诉学生:“从根本上讲,各部门管理者对公司的产出和流程负有最大的责任。他们负责为股东提供经济利益,为顾客提供产品和服务,为员工提供工作的价值。为了达成这些产出,各部门管理者必须承担起人员管理的责任。”
即使是鼎鼎大名的专家,也并非都对这个常识性的问题有着正确的认识。鼓吹要建立最强大的人力资源部来驱动组织运行的,大有人在。
尤里奇则一直旗帜鲜明,不改初衷。在最近出版的 HR Transformation 一书中,尤里奇仍然不忘强调:“真正的人力资源转型,将会进一步强化直线经理在打造组织能力和人才队伍方面的责任。”
这位毫不讳言“喜欢 HR”的专家,却一直保持着清醒的头脑,实在难能可贵。
3 HR要向企业一样的经营
尤里奇还提出,HR 部门应当像企业一样运营。
在这个“企业” 中,有人负责客户管理,有人负责专业技术,有人负责服务交付。
他在《人力资源最佳实务》(Human Resource Champions: The Next Agenda for Adding Value andDelivering Results)中,尤里奇最先提出了 HR 部门的组织架构再设计框架,几经完善,变成今天大型企业中流行的三角模型。


三角模型的三个角分别是:人力资源业务伙伴( HR Business Partner,HRBP)、人力资源专家中心(HR Center Of Expertise,HR COE)和共享服务中心( HR Shared Service Center,HR SSC)。
以 IBM 为例。自 20 世纪 90 年代早期,IBM 开始致力于人力资源转型。在经历了持续不断的创新实践后,到 2007 年,IBM 的 HR 转型达到了一个崭新的高度:它在组织运营层面实现了共享服务中心、专家中心和 HR 业务伙伴的架构。


像企业一样运营,要求人力资源部首先要找到自己的客户,并知晓客户的需求。
公司高层管理人员显然是人力资源部最重要的客户。在大型组织中,高层管理人员众多,需求千差万别。为此,人力资源业务伙伴的角色应运而生。人力资源业务伙伴定位于高层管理者的参谋和伙伴,为之提供咨询服务和解决方案,以确保 HR 贴近和满足客户需求。
4 HRBP的四个角色干什么的
尤里奇说,评价人力资源部门的贡献,不是看它做了什么,而是看它带来什么价值。

【四个角色诞生背景】
在新经济中,胜利将来源于组织能力,包括速度、响应性、敏捷性、学习能力和员工素质。
如果企业能够迅速地把战略化为行动,聪明而高效地管理流程,促使员工对公司做出最大贡献与投入,并且为变革创造一个平衡过渡的环境,那么成功就将在这样的企业中产生。
角色一 作为战略伙伴
尤里奇说,“我并不认为人力资源部应该制定战略。制定战略是公司高层管理团队的责任,而人力资源主管只是这个团队的一员。然而,要想成为高管层的合格战略伙伴,人力资源主管应该推动和引导一些认真的讨论,大家共同研究公司应该采取什么样的组织形式来执行战略。


HR作为战略伙伴,要为这种讨论创造条件可采取以下4个步骤(职责)。
第一步,人力资源部应负责制定企业的组织架构。
换句话,它应该确定企业的基本运作模式。在这个过程中,有好几个成熟的框架都可以采用。例如杰伊•加尔布雷思(Jay Galbraith)的星形模型,它定义了5个关键的组织要素:战略、结构、奖励、流程以及人。
麦肯锡公司著名的7S框架则列出了公司架构的7个要素:战略(strategy)、结构(structure)、制度(systems)、员工(staff)、风格(style)、技能(skills)和共同的价值观(sharedvalues)。


只要合理,人力资源部采用何种框架来定义公司架构相对来说并不重要,重要的是企业必须清楚地阐明自己的架构。如果缺乏这种明确性,经理们就可能无法看透公司的动作方式,从而也不能深刻地认识到哪些因素有助于推动战略的执行,哪些因素会起阻碍作用。
他们可能会忽视制度和技能,而认为组织结构是行动与决策的唯一推动力。他们也可能主要从价值观的角度去理解公司,而忽视了制度对工作完成的方式――也就是战略执行的方式――的影响。
高级管理层应该要求人力资源部扮演一个建筑师的角色,其任务是进入一幢已经建好的楼房,画出它的平面图。HR作为建筑师,要进行测量、计算面积、标明门窗和楼梯,并检查管道与供暖设备。最后他会提交一份全面而详细的建筑结构图,其中包含了这幢建筑的所有部分,并显示它们是如何搭配组合、共同发挥作用的。
第二步,人力资源部必须承担组织审查(organizational audit)的职责。
建筑结构图可显示一幢楼房内需要立刻改进的地方;组织架构图也有类似的用途。它们可帮助经理们确定公司哪些地方需要改变,以促进战略的执行。正如上面所提到过的,人力资源部的职责就是引导大家就公司的组织架构进行对话。
假定一家公司的人力资源部从文化、能力、薪酬、治理、工作流程和领导力这几个方面来定义组织架构,人力资源部的员工就可以用这一模型来引导管理层展开关于“匹配”(fit)问题的热烈讨论――公司的文化与战备目标相匹配吗?诸如此类。假如是否定的,那么人力资源部就应该带领大家讨论如何来弥补缺陷(参见“从架构到审查”)。


第三步,人力资源要为组织架构亟需变革之处提供方法。
换句话说,人力资源经理的任务是带领大家提议、创造和议论一些最佳实践,比如文化变革项目或者评估与奖励体系中的最佳实践。
同样,倘若战略的执行要求公司采取一种基于团队的组织结构,那么人力资源部就必须承担起责任,为高管层找出创造这种组织结构的最佳途径。
第四步,人力资源部必须把自己手头的各项工作都清楚地序列出来。
这是最后一点,人力资源部不仅要把各项工作都清楚地序列出来,还有按照轻重缓急排定次序。
在任何时候,人力资源部或许都有一大堆事情等待处理,比如要实行绩效工资,跨国团队合作,或者“边干边学”的员工发展项目。
但要想同经营业绩真正联系起来,人力资源部就需要与各部门的经理共同合作,一起对每项任务的重要性和影响力进行系统性的评估。哪些任务是执行战略所必需的?哪些任务是刻不容缓,而哪些可以暂搁一旁?简而言之,哪些是经营业绩真正密切相关的?
对人力资源部而言,成为战略伙伴是一个全新的角色,因此它可能需要具备新的能力和技巧。例如,人力资源部员工可能需要更多培训,才能在组织审查工作中做出深入的分析。最终,这些新知识将帮助人力资源部满怀信心地为管理层创造更多价值。而在不远的将来,把人力资源部当做战略伙伴的这一新理念必然会带来实际的商业利益。
角色二 成为行政专家
多年来,人力资源部的职员总是被看做行政人员。然而,作为行政专家(administrative expert)这个新角色,他们需要摆脱传统意义上制定规则和维护制度的警察形象,同时又要确保公司的各项日常工作都顺利进行。为了从“行政人员”变身为“行政专家”,人力资源部必须提高它们自身和整个组织的工作效率。


在人力资源里,有很多流程可以更好、更快、更省钱地完成。担当起新角色的人力资源部,它的工作之一就是发现并改进这些流程。一部分企业已经承担起这些任务并收到了喜人的效果。
例如,有一家公司设计了一套全自动的、灵活的福利管理系统,从而省却了员工的文书工作;另一家公司通过新的技术手段筛选简历,缩短了人员招聘的周期;还有一家公司则设立了电子公告牌,员工通过它可以和高管直接交流。在所有这三个案例中,人力资源部通过精简流程和采用新技术,既提高了工作质量又降低了工作成本。
然而,成本的降低并非人力资源部变为行政专家的唯一好处。效率的提高增加了人力资源部的声誉,从而又为人力资源部成为战略执行伙伴打开了一扇门。
角色三 成为员工后盾
如今的工作比以往任何时候要求都要高。公司总是要求员工以更少的资源做更多的事情。传统的雇佣合同通常会以工作保障和升职计划的内容为主。


但随着公司逐渐放弃旧式合同,取而代之以对信任的苍白承诺,员工对公司也就同样报以不信任的态度了。雇员与企业的关系变得更像一种交易。他们付出的只是时间,除此之外别无其他。
员工的贡献受到抑制就是导致企业失败的病因。除非员工完全投入,否则企业无法发展壮大。对于具有投入精神的员工——或者说,相信自己得到重视的员工——他们会分享自己的想法,会要工作上超额付出,更加会跟客户搞好关系,这些仅仅是随意列出的三个好处。
在新角色中,人力资源部有责任确保员工对公司的积极投入——让他们对组织有种难以割舍的情结,愿意为之贡献全部力量。过去,人力资源部通过满足员工的社交需求来制造这种情结,例如组织野餐、聚会、联合募捐活动等等。
当然,这些活动还得继续组织,但是人力资源部的新纲领意味着它有更多的活动要组织。现在,人力资源部必须负责培训和指导直线经理,使他们明白保持员工的高昂士气多么重要,以及如何做到这一点。
此外,人力资源部应该在管理层会议上成为员工的代言人,向员工提供个人与职业发展机会,并提供各种资源以帮助员工达到公司对他们的要求。
人力资源部在指导和培训直线经理、让其明白如何激发员工高昂士气的过程中,可以采用一些工具,包括研习班、书面报告或员工调查。它们能够帮助经理们了解组织内部士气低下的原因——这种认识不仅停留在具体个案上,而是上升到概念层面。例如,人力资源告知直线经理,大约82%的雇员因最近一次裁员而感到沮丧。
这一消息很有用,但除此之外,人力资源部还应该使直线经理认识到士气低下的根由。比如,组织行为学家通常认为,当人们觉得外界对自身的要求超过了自己手中用来满足需求的资源时,员工士气就会下降。同样地,如果目标不清楚,任务不分轻重缓急,或绩效评估模棱两可,也会令士气下降。人力资源的重要作用就是在高级经理面前坚起一面镜子。
在提供建议改善员工士气方面,人力资源部能发挥关键作用。这些建议可能非常简单,例如要求雇佣更多支持人员;也可能非常复杂,例如建议对某些项目进行流程再造等。人力资源部的新角色可能意味着它会提出更多的建议,比如建议对某些项目更多地采取团队形式,或者建议让员工对自己的工作计划拥有更多的控制权。
这些建议意味着人力资源部在提醒直线经理:要注意有些员工可能在从事枯燥的、重复性工作。譬如百特医疗用品有限公司(Baxter Healthcare)的人力资源部就认识到枯燥的工作是个问题,并为此重新设计工作流程,使员工同客户的联系更加直接,从而帮助解决了这一问题。
在教育各部门经理要关注员工士气的同时,人力资源部还要充当员工的代言人——管理层面前它们必须要代表员工利益,在管理层讨论中它们必须替员工说话。当公司做出关系员工的决策时(例如关闭一家工厂),员工应当对人力资源部有充分的信心,相信后者充分参与了决策过程,明确反映了员工意见,并完全支持员工权益。
类似这样的支持不能是隐形的,而必须是公开的。员工在和人力资源经理沟通意见之前,就必须知道人力资源部是自已的喉舌。
角色四 成为变革推动者
借用一句话,变化无所不在。由于全球化、技术创新和信息的自由流动,如今的变化速度更加让人头晕目眩。商界中赢家与输家的区别就在于他们能否跟上这种变化速度。胜者能够很快地自我调整、加紧学习并迅速采取行动,而败者却试图掌控变化,结果浪费了宝贵的时间。


正如前文所述,新的人力资源部的第四职责就是帮助组织形成应对变革和利用变革的能力。变革项目可能包括建立高效能的团队,缩短创新周期,或者应用新技术,人力资源部要确保这些项目及时得到界定、开发和实施。
新的人力资源部还要确保公司的愿景宣言(比如,我们要成为我们这一行的全球领先者)能够转化为具体行动,它必须帮助员工搞清楚,为了实现长远目标,他们可以停止、开始,或继续从事哪些工作。
在惠普公司(Hewlett—Packard),人力资源部确保了公司的价值观——信任员工、尊重员工——转化为具体实践,比如让员工更灵活地控制自己的工作时间和工作地点。
变化往往令人心生畏惧,使人瞻前顾后,不敢行动。作为变革推动者,人力资源部需要以坚定的决心来消除人们对变革的抵制,以结果来代替规划,以对机会的欢呼驱走对变革的畏惧。如何做到这一点?
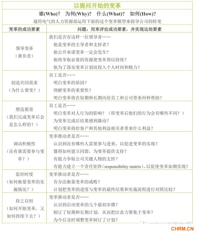
答案在于创建和运用变革模型(参见“以提问开始的变革”,其中列出了由通用电气公司发明并广泛使用的变革模型)。


人力资源部必须向自己的组织介绍类似的模型,并指导高管团队熟悉它,即通过组织一些对话与讨论,找出模型中那一长串问题的答案。简而言之,这一模型必须成为人力资源部所提倡使用的管理工具。
它能帮助组织确定变革的成功要素,并就每一要素来评估组织的强项和弱项。整个过程可能会充满艰辛,但这正是人力资源部最能发挥价值的地方之一。作为变革推动者,人力资源专员自己不必实施变革,但是要确保变革在公司上下得到执行。
5 人力资源部门能实现转型吗?
人力资源部能够实现自我转变吗?尤里奇说,绝对不行。
事实上,对人力资源的角色转换负有首要责任的应该是CEO和每位直线经理――所有必须实现业务目标的管理者。
原因在于,直线经理是工作流程和工作成果的最终责任人。他们对投资者、客户和员工都要有所交待――为投资者创造经济价值,为客户创造产品或服务价值,为员工创造工作价值。
所以,他们顺理成章地应当带头使人力资源部全面融入企业实际工作中。其实,要实现这一点,他们本身就必须成为人力资源部的坚强后盾。他们必须意识到,公司的组织能力越出色,就越能在竞争中取得成功。更重要的是,他们必须使人力资源部担当起实现卓越的组织能力的任务。
当然,直线经理不能把新纲领强加给人力资源部。相反,运营经理和人力资源经理必须结成合作伙伴关系,以便迅速而彻底地重新设计和确定人力资源部的职能,从而将一个原本忙于各种活动的部门转变为注重结果的部门。
在不同的组织中,这个过程可能不尽相同,但结果是一样的:我们将步入新的商业时代。
6 怎么去做人力资源转型?

尤里奇提出了人力资源战略重构模型,实际上就是why-what-how-who四阶段。
第一个阶段,确立人力资源战略重构的商业背景,为转型立项,也就是说,到底为什么要转型?人力资源转型要从理解为什么要进行转型开始。主要从一般商业情境和特殊利益群体利益的需求开始。
第二个阶段,确定人力资源战略重构的结果,也就是人力资源转型的结果是什么?这一阶段确定了人力资源转型预期的结果,开始人力资源转型之后,应该发生什么?比如提升企业的能力以及增加无形资产。
第三个阶段,重构人力资源部门,也就是开始人力资源转型的方式是什么,人力资源战略重构要求围绕人力资源部门、举措和人员工作的战略改变来进行。
第四个阶段,要求部门经理和其他员工积极参与,也就是参与人力资源战略重构的主体是谁,要定义清楚参与人力资源转型的角色,建立转型的长效作用。
当然,上述各个阶段理论上是按顺序进行的,但在现实中,他们往往是交叉的,例如,了解商业背景并明白转型的框架(第一个阶段),拥有合适的人力资源转型团队(第四阶段)是启动人力资源战略重构的关键,人力资源转型团队的建立是整个过程的关键。
先来看一个国际人力资源管理协会(IPMA-HR)进行了人力资源转型的几项研究结果,HR转型的确不容易,他们的主要发现有:

a. 管理层的支持是人力资源转型的关键因素。
b. 改进和升级信息技术(IT)和HR转型之间的连接非常重要。
c. HR认识到了劳动力和继任规划的价值,但在这一领域缺乏支持。
d. 外包的规范性是HR变革和改进的一个重要工具。
7 人力资源转型有什么路径?
尤里奇说,人们通常认为人力资源管理工作就是人力资源管理相关的活动,人力资源管理系统、过程、决策或者举措。我们认为,人力资源管理工作其实是一系列的人力资源实践,因为实践是在理论基础上不断学习的过程,比如学习钢琴或者某项运动会,都是需要实践才能掌握相应的及技巧。
在《人力资源价值主张》(The HR Value Proposition)一书中,我们把不同层面的人力管理工作分为四个实践领域,代表对组织成功起到关键流程。
a. 员工流:员工流是指组织的关键资产——员工的动向,包括员工入职,晋升和离职,要正确的对待员工流动,保证留住并培养组织实现战略所需要的人才。
b. 绩效管理流:绩效管理流是指人员和工作的联系——标准和举措,经济或非经济的报酬,有关关键群体利益的反馈等,正确关注绩效管理流有利于完善绩效责任制度。
c. 信息流:信息流主要是回答人们需要哪些信息来完成工作任务,哪些信息是必需的,信息流可以是组织上下或平级之间的信息移动,也可以有外而内或由内而外的信息流动,关注信息流,能使人民知道工作的进展情况,并时刻提醒自己何种需求可以创造价值。
d. 工作流:工作流主要回答由谁来按照什么方法在什么地方完成工作,工作流由企业和经营过程的支持,确保员工的个人努力能够形成外部成效。


8 人力资源转型有什么方法?
尤里奇认为,人力资源实践的转型由三种方式,包括匹配,一体化和创新。
a. 匹配:人力资源实践要取得成效,需要和组织的战略匹配,组织获得成功,需要哪些能力是首要明白的,每一项人力资源实践在多大程度上支持组织能力的发展。提升人力资源实践要遵循一个标准——有助于提高组织的能力,保证战略的实施,假如人力资源实践无法与战略匹配,要么停止或改变这种实践,这样才能保证人力资源实践的真正力量。
b. 一体化:一体化意味着绩效管理实践,人才实践,薪酬制度,沟通方式,组织设计方式和其他人力资源实践为企业提供了统一的战略视角以及人力资本管理方式,这种理论是为了确保对外沟通的顺利进行,从而使人们关注关键利益群体的期望,有了这样的眼光,绩效管理人员能够确保公司上下理解各自的职责,工作方法和担当的责任。
c. 创新:在企业创新要问自己,这些创新举措是否增进人力资源管理工作的成效,能否提升其效率和速度,有时候,创新并不能增加工作的成效,这是企业在开展创新时需要承担的风险,不过,话又要说回来,即使创新失败了,能从中有所得,也是不错的选择。
9 人力资源转型具体有什么步骤?








附:【人物简介】
戴维•尤里奇(David Ulrich),美国密歇根大学罗斯商学院教授,人力资源领域的管理大师,被誉为人力资源管理的开拓者。曾为美国《人力资源管理》杂志做过10年主编,并供职于四个其他专业期刊的编辑委员会,出版过12本著作,发表100多篇文章。
文章为作者独立观点,不代表经管之家立场