良好的组织工作是企业培训成功的基础。组织一场成功的培训必须具备四大要素,即:培训规划、培训准备、现场组织和培训服务。周到的规划和准备是培训获得成功的前提,现场组织和跟踪服务是培训必不可少的环节。四者相互配合,组成了一场高效培训的完整流程。
一、培训设计规划
做好一场培训,规划必须先行。培训规划主要是确定一场培训的总体框架安排,搭好框架后,其他工作才能在此基础上进行。规划的具体内容包括:培训对象、培训内容、培训讲师、培训方式、信息反馈等。根据经验,培训规划一般需要在一场培训前各3个月开始进行。
培训对象:
许多企业在培训时,常常有这样一个误区:花钱做培训,人数越多越好,一个人也是听,一百个人也是听,因此常常不分对象,集中所有能集中的人参加培训。由于人员水平不一,导致主讲人没有明确的对象,学员对课程接受的反映也是深浅不一,培训效果自然会大打折扣。包治百病的药是不存在的,培训也同样如此,不同岗位、不同级别、不同阶段的员工,需求的知识、技能和关注点也不尽相同。因此,企业培训的第一步,要像细分市场一样,细分培训对象,把同一知识、同一水平层面的员工安排在一起培训,这样就可以避免学员接受课程深浅不一的情况,有利于培训现场的充分交流和沟通,提高培训的效率和满意度。
培训内容:
培训主要是找出员工水平与组织期望之间的差距之后,缺什么,补什么,而不是赶时髦或照搬其他企业的课程,还要避免原理概念讲得很清楚,但“如何解决问题”却没有下文导致学员反映“讲的都对,但没用”的情况。因此,在内容设计上,需要通过调研,了解人员工作中的难点和亟需解决的问题,确定培训重点。另外,不要忽视了对以前培训过的课程的调研,通过调研和交流,可以充分了解学员的培训需求和关注重点,避免培训内容前后撞车,这样还能调动人员的学习积极性,让其带着问题来上课,培训效果也会明显提高。
培训讲师:
讲师是培训成功的主要保障,讲师请不好,整个培训就有可能砸锅,现在讲师良旁不齐飞贸然签约将冒很大风险,因此,培训前对讲师的考察至关重要。考察主要包括:讲师的讲课风格、特色是否能被学员接受;讲师的讲课技巧、现场控制能力是否娴熟;讲师的阅历、专业知识是否丰富;讲师的人品、工作态度是否值得尊敬等。考察主要通过听讲师试讲、征询其客户意见、专业媒体报道、朋友推荐等方式。讲师的挑选是个比较费神的事情,随着培训市场的发展,企业采取与知名顾问公司合作是一个比较好的解决方法,因为顾问公司作为专职机构,它对讲师的筛选和使用比较严格,它能根据企业实际需要选择合适的人选。同时,顾问公司还能站在专业立场上为企业提供配套的服务。当然,对顾问公司的考察也要慎重,要对其声誉、受训客户、培训历史等进行综合考察。
培训方法:
培训过程中,有些讲师虽然讲课内容充实,但是讲课形式呆板、照本宣科、满堂灌,讲得学员晗欠连天,效果不好。这主要是因为讲师没有掌握成人学习的特点。成人学习有几个特点:一是干而学;二是与原有知识比较学习;三是实用性强。因此,培训除原理讲授外,还要结合实际工作特点,多采取激发学员参与热情的培训方式,如案例讨论、情景模拟、角色扮演、小组活动、双向互动等,培训要有很强的操作性,使人员能即学即用这样的培训才会受欢迎。因此,与讲师沟通培训方法也是培训规划的重要内容。
信息反馈:
培训组织者掌握的信息如培训对象、调查内容等,都要及时反馈给培训机构或讲师,以便他们进行相应准备。同时,对培训机构或讲师发过来的课程、讲义等,也要认真审核,对其中不清楚、不适合的地方,及时要求对方修改。
在反馈过程中,了解讲师是否充分准备也非常重要。有些讲师很有名气,感觉课程已讲了几百遍,驾轻就熟闭着眼睛也能讲,但没有根据企业的情况去准备,讲课效果也可能不佳。因此,一定要求讲师针对本企业具体情况进行充分准备。
二、培训组织准备
组建培训项目小组:
在准备阶段成立项目小组,主要是协调培训中的各项工作安排,确保培训如期圆满地进行,其分工通常如表1所示。
召开培训动员会议:
成立项目小组后,就需要组织相关人员召开动员会,进行项目总动员,主要是强调培训的意义,总结培训规划阶段工作,同时对所有培训准备事项进行具体安排,把工作落实到每一个人的身上这是培训前非常重要的一个步骤。
进行培训各类事项准备:
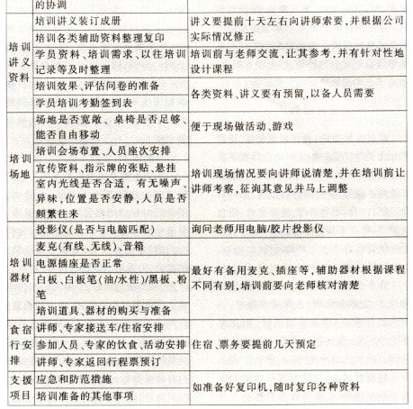
具体的培训实施准备细则和注意事项如表2所示。


三、培训现场组织
培训沟通协调:
在培训过程中,组织者要及时与老师、学员沟通交流,指出讲师培训的优缺点和学员反映的情况,并与讲师协调改进,这时组织者要做的工作主要有:
加强学员兴奋点。如果老师的讲课很受学员欢迎,培训组织者就要把学员兴奋点及时反馈给讲师,让其着重对待。如果学员对现场培训意犹未尽,这时可以采取适当延长培训时间、安排课下座谈研讨等形式,让培训
效果更佳。
把握主题方向。培训过程中,讲师讲课或者学员讨论,出现跑题甚至是企业避:讳的话题,或者讲师讲课层次混乱、内容含混不清时,培训组织者就要随时提醒讲师、调整讲话内容或层次安排,使培训按照事先的规划进行。
把握课程松紧度。培训过程中,学员如果反映课程节奏慢或者眼不上讲师的速度时,就需要提醒讲师调整时间和节奏,按学员接受的速度进行。
协调培训形式。培训形式要与学员的具体情况相匹配,在培训中如果学员对培训形式(如游戏、讨论等)不认可,表现出不耐烦,或者学员对培训形式所表现的主题不明白,接受起来有难度,这样就需要及时调整培训形式。
现场应急补救:
作为培训组织者,一定要有课讲砸了的心理准备和应急措施。一旦出现讲课效果与期望出人很大,学员反映很差时,应急补救措施就派上用场了。常见的培训应急措施如表3。

培训后勤安排:
在培训过程中,现场的各种后勤安排也必不可少,如培训教材的复印、发放,培训器材的调换准备,人员饮食服务,培训纪律的强调,卫生打扫,现场紧急情处理等,这些都需要安排具体人员来解决。
四、培训跟踪应用
检查培训效果:
培训结束后,及时检查培训效果,对讲师的水平和培训组织情况让学员打分评价。同时,通过培训现场测评、会后交流分事、结合工作写培训心得等形式,加深学员对课程内容的理解。
把培训用于实践:.
把培训内容及时用于工作中,促使人员形成良好的行为习惯。如针对时间管理/目标管理课程,就要急学先用,把学员的时间安排、目标设定和达成作为检查学员日常工作的工具。针对专业技巧培训,也要通过定期的人员模拟实战演练越热打铁,强化培训效果。
培训效果跟踪:
培训一段时间之后,培训组织者就需要对培训效果进行跟踪评估,针对学员在培训实施中出现的问题及时反馈培训机构或讲师,让其及时解决。如提供相应工具.培训回访或提供第二次强化培训等。
培训总结提升:
针对本次培训的优缺点,要及时进行总结。把好的经验进行积累,并针对不足之处进行重点改进,为今后的培训做好铺垫。