羡慕,嫉妒,恨!
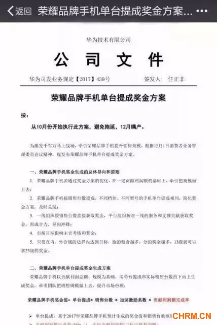
12月18日,华为公布了《荣耀品牌手机单台提成奖金方案》,方案显示,公司宣布荣耀团队四季度发奖金,只有一个利润额要求,服务用户越多,奖金越多,上不封顶!

方案显示荣耀品牌手机按销售台数提成,不同档位、不同型号的手机单台提成相同。
计算方法是荣耀品牌手机奖金值=单台提成*销售台数*加速激励系数*贡献利润额完成率。一线组织按销售台数直接获取奖金,平台组织按对一线的服务和支撑贡献获取奖金。
该方案称:“只要在内、外合规的边界内达到目标,抢的粮食越多,分的奖金越多,13级就可以拿23级的奖金。”
据悉,23级员工奖金可超百万元。也就是说,按照新奖励方案,只要业绩足够好,普通员工也可以拿到百万元。
不怕你拿完钱走人,不怕你年底消极怠工,年终奖提前发!

华为年终奖发放总额1500亿元

此外,华为年终奖的发放标准近日也被曝光,据说华为公司为员工们设定了总价1500亿元的年终奖!
年终奖标准是:毕业生3年待在华为的,有15—20万左右的分红,如果是17-18级员工,03-04年左右进华为的,配股普遍小几十万股,税前分红大约60-70万。如果是2000年前来的,分红能过1百万!
下面一起来看看吧!
1、工资2014年9月-2015年6月的每月标准工资为人民币6.5万(税前).2015年7月-2015年8月的每月标准工资为人民币8.25万(税前)。
2、分红2014年度分红金额为人民币307万1160元(税后),发放时间为2015年4月1日。2013年度分红为人民币237万6108元(税后),发放时间为2014年4月1日。
3、奖金2014年度奖金为46.4755万(税后),发放时间为2015年4月20日。2013年度奖金为46.4755万(税后),发放时间为2014年4月16日。
4、补助2013年8月至2015年8月,海外离家补助实发金额,84万3862元(税后).2013年8月至2015年8月,海外艰苦补助实发金额,8万1957元(税后).2013年8月至2015年8月,海外伙食补助实发金额,6261元(税后)。

好员工,用钱砸!
华为不愧是“狼性”团队,让员工冲锋的同时,他能让你赚到钱。拿命换钱?要知道有时候,拼了命,可能都没办法拿到钱。
任正非:什么是人才,我看最典型的华为人都不是人才,钱给多了,不是人才也变成了人才。
任正非给钱,不光表现在荣耀团队的这则奖金方案上,更多体现在华为的制度上。
①定岗定薪,易岗易薪
据了解,华为内部有一套严格的薪酬体系,并设定了13级到23级(公开可查到的是22级,超过22级即为总裁级,类似余承东这个级别),每一级设A、B、C三个层次,不同级别的基础工资大概相差4000元至5000元之间。
13级在9000-13000元,14级13000-17000元,15级17000-21000元,16级21000-25000元,17级25000-29000元,越往上工资薪酬差距越大。
华为内部有句俗语很好地描述了收入情况:三年一小坎,五年一大坎。意思是入职华为三年内大部分靠工资,三年后奖金逐步可观,五年后分红逐步可观。
②员工持股,享受分红
华为员工总数大概18万人左右,而它的员工持股制度目前已经覆盖到8万多员工。而任正非本人只持有华为1.01%的股份。
华为的员工持股,就是一种利润分享。让员工成为公司的主人,享受分红,公司效益越好,员工收入越高。这样的利润共享之下,员工怎么可能不努力呢?
英雄不问出处
任正非的女儿在清华演讲透露了华为的人才观:
在华为是“英雄不问出处,贡献必有回报”,但我今天要说的是“出处不如聚处”!
人才是因为聚集才产生价值。华为是年轻人的好聚处。因为,只要是敢拼、敢闯,听见枪声就想冲锋的年轻人,华为就给予最好的机会;责任结果好,成长潜力大的年轻人,华为就会给予最好的待遇,我们要的就是“首战用我,用我必胜”的精兵强将。
华为的人才观:
第一、打开组织边界:炸开人才金字塔尖。
传统战争,是机械化集团军作战。现代战争却是“班长的战争”,华为的组织架构就是在适应现代化作战方式的转型,让听得见炮声的人呼唤炮火。随着华为的组织结构变革的深入,“班长”将有更多的作战能动性和更广的作战半径,以及更高效的炮火支援。
第二、跨越专业边界:人才循环流动。
未来世界的创新点将越来越多地出现在边缘科学上,因此,我们也在培养跨界的人才。在华为,我们在人才培养机制是“打破专业界限”,“打破岗位界限”,通过人才的有序流动,跨岗轮换,培养面向未来的“之”字形人才。
第三、突破发展边界:以责任结果为导向。
不拼爹,不拼妈,一切看贡献和能力。干部选拔没有年龄、资历标准,只以责任结果贡献为考核标准。
以上是任正非及其女儿多年演讲精华,道尽了华为对待人才的态度。
高收入的背后,才是心甘情愿的努力
所有高薪的背后,都是辛苦的付出,公司没有平白无故的高薪,也从来不会养闲人。
有媒体对华为下班时间做过跟踪调查发现,华为人下班时间集中在23:00。
任正非不是“人傻、钱多”,而是鼓励奋斗。他们整理出一套有效的、合理的激励体制,让奋斗的人能得到回报,而不是空谈梦想。
你要交给公司的是业绩和功劳,公司保障给你的是收入是激励,这才是最公平的交易。