劳资关系
虚报差旅21万加班398天 互联网巨头上演反腐风暴
2019-08-05 09:03  浏览:517

这个夏季,互联网行业吹来的除了冷风之外,还有反腐风暴。

从小米到阿里、腾讯等,先后有工作人员因为贪腐被抓。互联网巨头用户动辄上亿,若员工利用权力寻租其造成的影响自然不是小事。

互联网“大厂”们也相继公布所惩治的腐败人员名单,吹响了这场反腐的号角,而近日百度传出的一份通告,则将这轮反腐风刮向高潮。

百度通报12起内部腐败事件

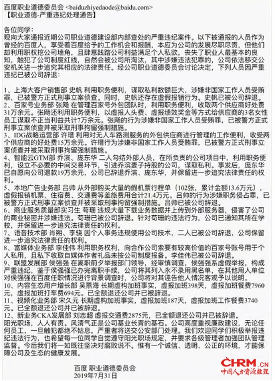
近日,百度通报了12起内部腐败事件,其中包括受贿、侵犯商业秘密等违法行为,也包括虚假报销、虚报奖金的违纪行为。涉事14人均已被辞退,部分员工被警方正式刑事侦查并采取强制措施。

根据通报,上述14人中有4人被警方刑事立案侦查。上海大客户销售部史帆利用职务便利,谋取私利数额巨大,涉嫌非国家工作人员受贿罪,同时,史帆还存在虚假报销行为。

百家号业务部张飚在管理百家号外包团队时,利用职务便利,收取两个供应商好处费31万余元。张飚还利用职务便利,以虚报人头费、报绩效奖金等方式给供应商的3名女性员工谋取不正当利益共计7万余元。张飚的行为涉嫌非国家工作人员受贿罪。

IDG战略运营部许瑨利用对无人车路测服务的外包供应商进行管理的工作便利,收受两个供应商的好处费15万余元。许瑨行为涉嫌非国家工作人员受贿罪。

本地广告业务部吕帅从外部购买大量的假机票行程单(102张,累计金额13.6万元)虚假报销机票、住宿费、交通费等差旅用合计21.4万元。吕帅的行为涉嫌职务侵占罪,已被警方正式刑事立案侦查并被采取刑事拘留强制措施。

从处理的员工名单来看,百度对腐败和违纪可以说是零容忍,即使是实习生也同样被处理。甚至一名因为多报销2875元交通费用的员工,也因此被辞退。除此之外,还有员工虚报加班398天、虚假加班187天等。

滴滴上半年29人因严重违规被解聘

8月2日,滴滴出行发布了《2019上半年风控合规公告》,公布了上半年内部反腐败、反舞弊事件的相关情况。公告显示,滴滴在2019年上半年查处30余起内部违规事件,有29人因严重违规被解聘,其中10人因涉嫌违反法律法规被移送司法。

滴滴出行的司机服务顾问谢某,在任职期间和外部人员方某串通,利用职务便利将不符合奖励标准的司机添加到名单中获利。

此外,谢某联合其朋友章某金等,向金华和衢州地区司机兜售不存在的“吸单外挂”并编造谎言宣称可以进行派单倾斜,每周向司机收取费用以谋取私利。谢某多起违规非法所得达到了百万元,公司已与其解除合同并移交司法。

在另一起案例中,郝某在将某品牌盒饭智能售卖机引入到公司办公区的项目中,利用职务便利与代理方达成协议,收取公司办公区盒饭售卖机销售总额的12.5%作为回扣。郝某收受贿赂且参与利润分成,涉嫌非国家工作人员收受贿赂,已被解除合同并移交司法。

互联网企业开启反腐风暴

梳理近期的资料可以发现,近日美团、360、小米等多家互联网公司公布了反腐败情况,预示着互联网企业新的转向。

互联网企业在我国的时间并不长,他们从出生到现在逐渐走向世界,反腐风暴的开启,也可以看作互联网企业走向成熟的另一个标志。

2019年7月16日,美团点评也被曝出现贪腐事件。美团原市场营销部总监赖某、高级经理梅某某、离职员工路某某因涉嫌非国家工作人员受贿罪,于2019年7月16日被北京朝阳警方刑事拘留。

就在同一天,360公司的知识产权部的资深总监黄某,因涉嫌收受多家代理商贿赂,也因为涉嫌非国家工作人员受贿罪而被监察机关批准逮捕。360创始人周鸿祎也在朋友圈发声,表示“要用最锋利的刀将腐肉挑除”。

蚂蚁金服2员工嫖娼遭举报被抓,更牵出受贿超千万大案。7月17日,中国裁判网公布了对非国家工作人员行贿罪的刘某某、吴某、孙某等人的刑事判决书,刑事判决书提到由于刘某某他本人是蚂蚁金服数娱中心商务经理之便,所以他利用他的职务之便,处理发生的各类涉赌、诈骗投诉,等等事件收受贿赂共计高达1372.9万元。最终因犯非国家工作人员受贿罪,刘某某判处有期徒刑九年,并处没收财产人民币一百万元。

7月19日,小米在内部通报,两位中国区市场部员工因违规舞弊,已被辞退并移送公安机关。其中一人为市场总监,主动向合作供应商索要700万的好处费,另一人则向亲戚输送利益。

而在公司内部反腐的路上,还有阿里、腾讯、京东等这些互联网巨头。

据不完全统计,从2012年以来,阿里影业原总裁杨伟东、阿里原CEO卫哲、聚划算原总经理阎利珉、阿里原人力资源部副总裁王凯、前阿里副总裁刘春宁、前合一集团(优酷土豆)副总裁卢梵溪、前阿里影业副总裁孔奇等多位阿里前高管因贪腐或相关管理不周问题被捕。马云曾表示,“阿里所有人,廉正合规部都可以查,连我也可以。”

在京东,刘强东曾说:就算你只贪了10万块钱,也愿意花1000万给查出来。

2018年8月24日,京东官方反腐微信公号“廉洁京东”发布《京东集团反腐败公告》,公布了京东集团16起反腐败的典型案例。

在腾讯,有员工即便离职两年,被揪出腐败行为,一样被抓。2015年6月,时任阿里巴巴副总裁的刘春宁被深圳市警方羁押,原因是前东家腾讯举报刘春宁涉及商业贿赂,而此时距离刘春宁从腾讯离职将满两年时间。

发表评论
0评